세계적 학술지 ‘Bioactive Materials’ 2025년 4월호 게재… 환자 맞춤형 연골 재생 가능성 제시
[한국대학신문 김경태 기자] 순천향대학교(총장 송병국) 의과대학 재생의학교실 이병택 교수 연구팀이 차세대 3D 바이오프린팅 기술을 이용한 줄기세포 기반 연골 치료소재를 개발하고, 손상된 연골 조직을 단일 시술로 재생할 수 있는 가능성을 제시했다.
이번 연구 성과는 바이오소재 분야 세계 최고 권위 학술지인 〈Bioactive Materials〉(IF 18.0, JCR ranking 1.2%) 4월호에 게재되며, 순천향대 연구진의 글로벌 경쟁력을 다시 한번 입증했다.
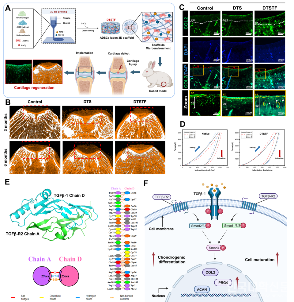
이병택 교수 연구팀(박사과정 프라야스 차카마, 박성수, 압둘라 알 파하드, 박명기)은 탈세포화된 돼지 해면골 유래 세포외기질(dECM)에 셀룰로오스 나노섬유(TOCN)와 알지네이트를 조합한 생체활성 단백질 기반 바이오잉크에, 성장인자(TGF-β1, FGF-18)와 지방유래 줄기세포(ADSCs)를 탑재한 3D 바이오프린팅 연골 치료소재를 개발했다. 해당 지지체는 인체 관절 연골의 미세환경을 정밀 모사하며, 생리활성과 역학적 기능을 동시에 구현해 생체 내 자가 재생을 유도하는 완전 통합형 연골재생 치료 플랫폼으로 완성됐다.
연구팀은 토끼 연골 결손 모델을 활용한 전임상 실험을 통해, 개발된 지지체가 불규칙한 연골 손상 부위에 이식되어 새로운 연골 조직으로 재생시키는 과정을 확인했다. 조직 병리학적 분석, MRI 영상 분석, 나노인덴테이션 기법 등을 통해 신생 연골의 구조적 완성도와 역학적 특성이 뛰어남이 과학적으로 검증됐으며, 이는 퇴행성 관절염 환자를 위한 맞춤형 최소침습 치료 가능성을 제시한다는 점에서 의미가 크다.
이병택 교수는 “이번에 개발한 지지체는 단순한 조직 회복을 보조하는 수준을 넘어, 실제로 손상된 연골 조직의 재생을 유도하는 스마트 치료 시스템”이라며, “고령화 사회의 퇴행성 관절 질환과 인체골 재생 분야에서 높은 상용화 가능성을 지닌다”고 밝혔다.
연구팀은 이번 성과를 바탕으로 향후 대동물 실험과 외과적 이식 기술 개발을 진행할 예정이며, 실제 임상 적용을 목표로 한 치료 플랫폼 후속 연구도 추진할 계획이다.












































































